欢迎来到泽恒计量检测(湖北)有限公司网站!
咨询热线

15811386264

当前位置:首页  >  技术文章  >  《电子天平》等544项推荐性国家标准发布,多项涉及计量仪器仪表

《电子天平》等544项推荐性国家标准发布,多项涉及计量仪器仪表

更新时间:2023-02-06  |  点击率:1889

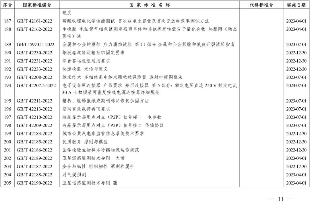
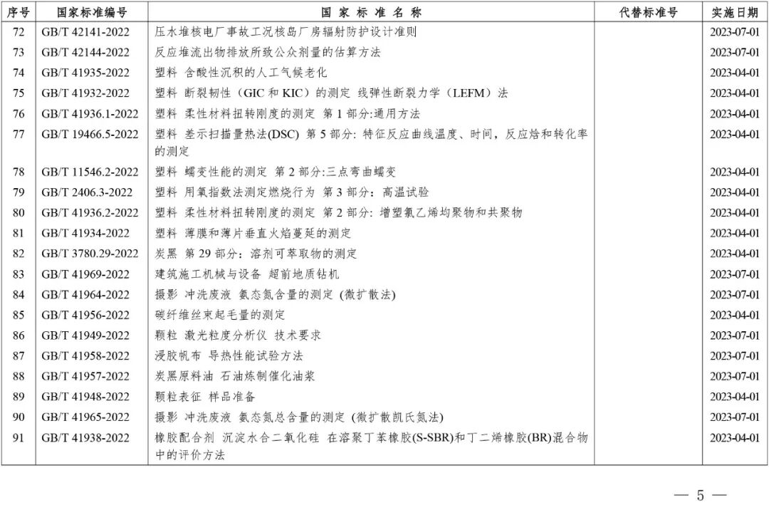
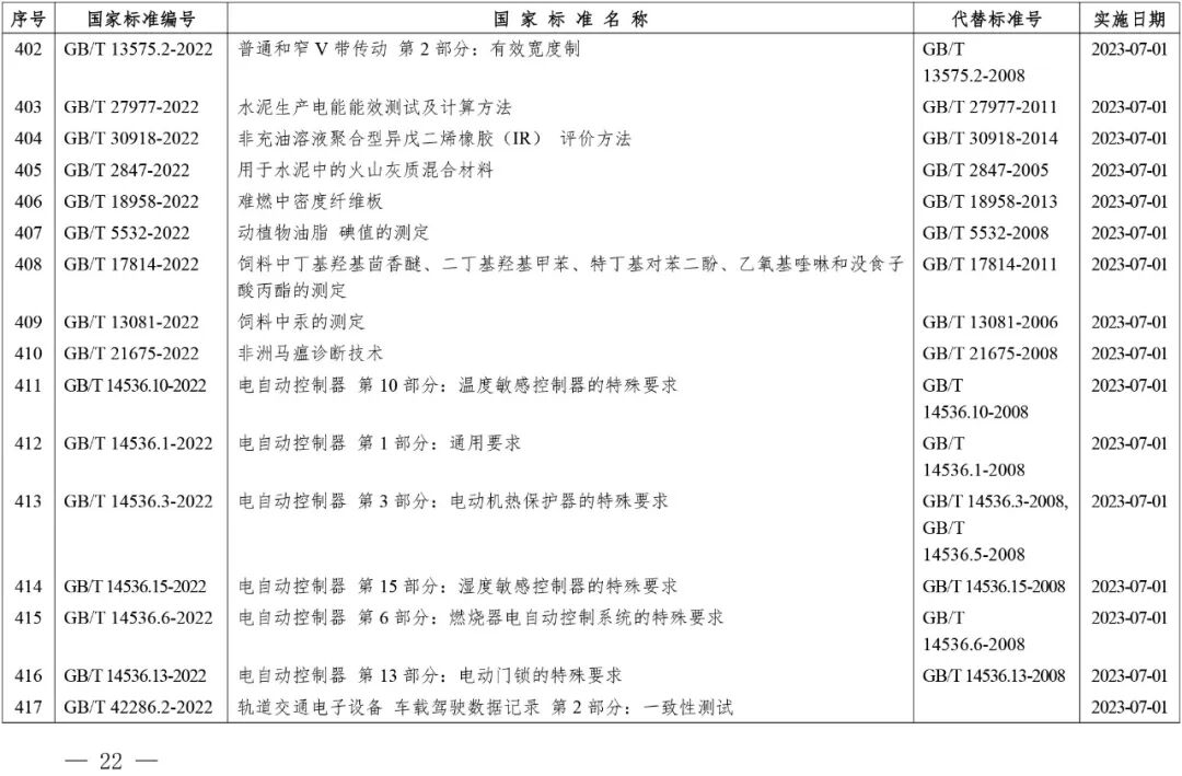
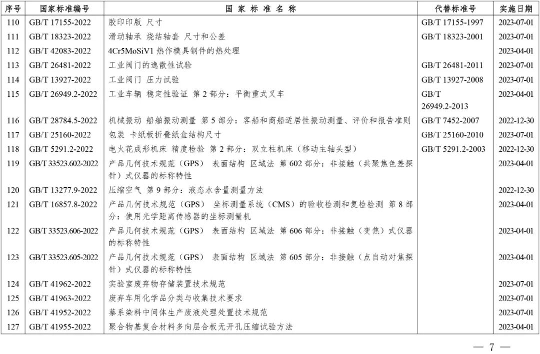
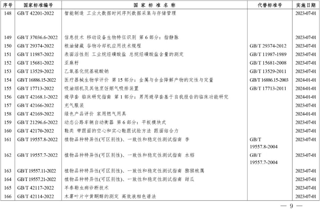
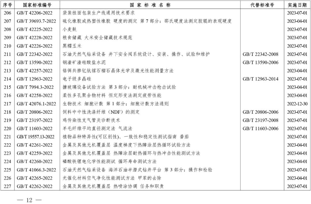
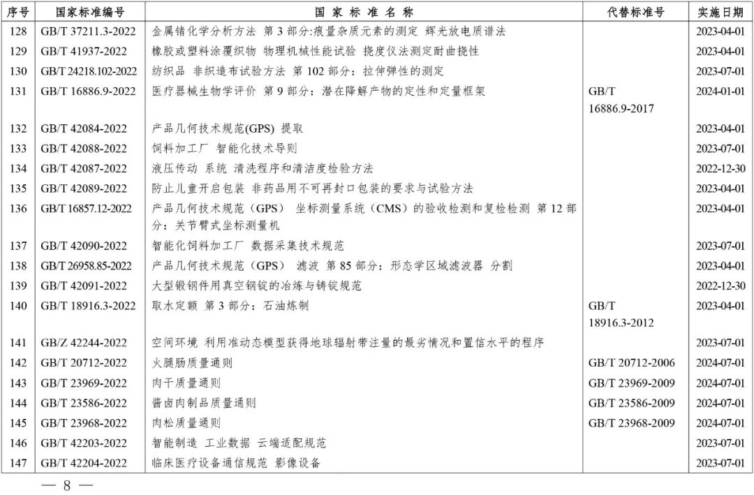
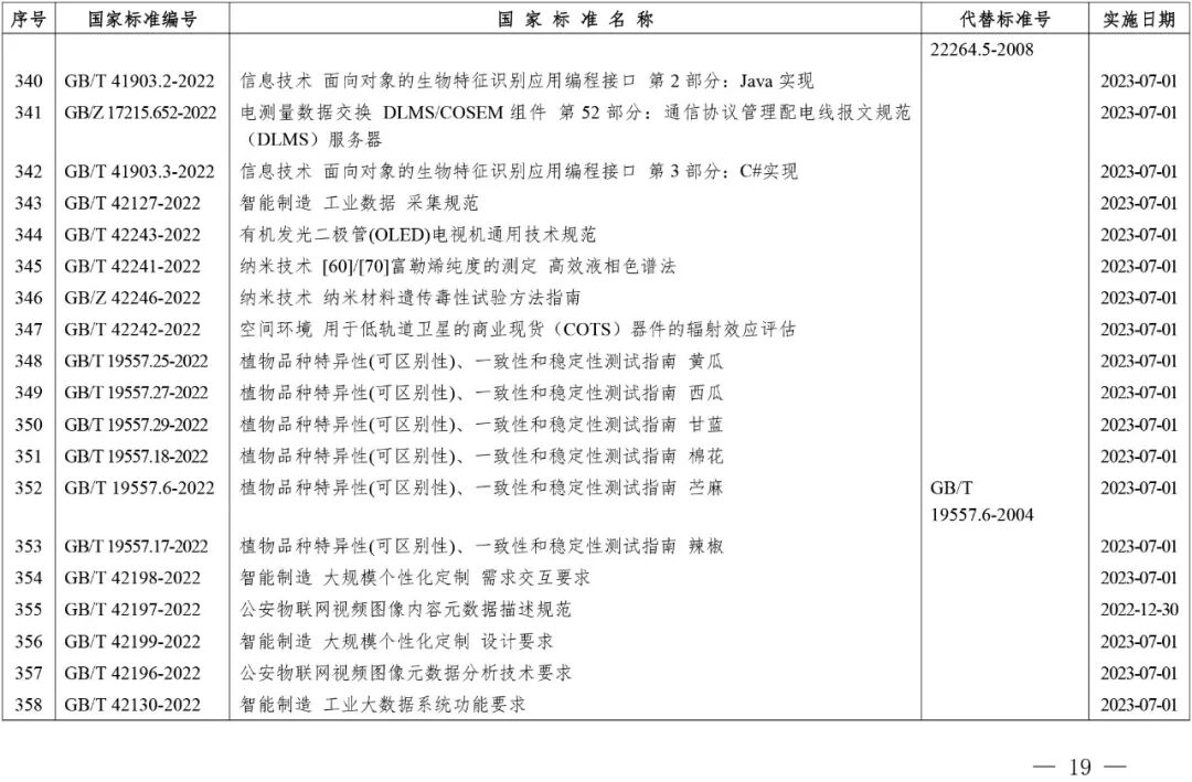
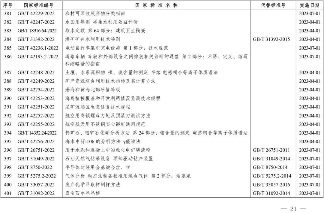
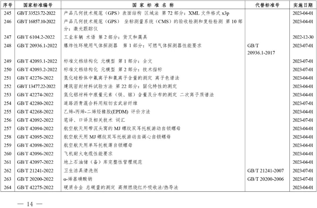
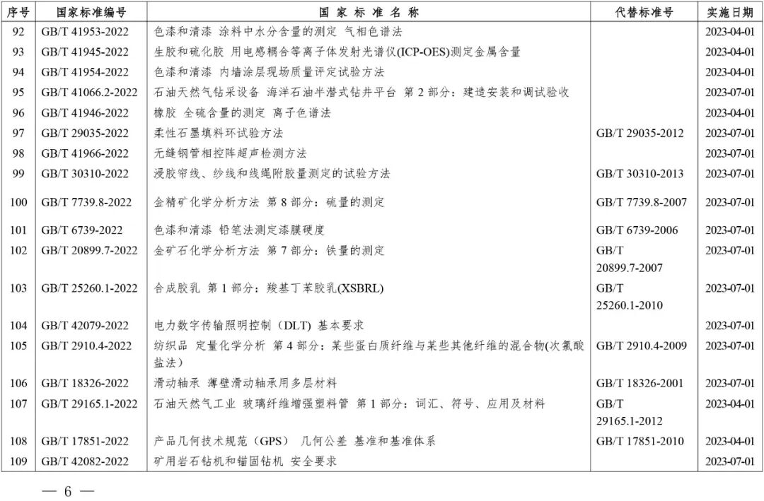
近日,国家市场监督管理总局(国家标准化管理委员会)批准发布《政府网站网页电子文件封装要求》等544项推荐性国家标准和4项国家标准修改单。

其中多项涉及计量仪器仪表及测量技术,如GB/T2611-2022《电子天平》、GB/T16491-2022《电子式万能试验机》、GB/T42219-2022《大功率LED的光学测量》等。详细如下:


图片


点击可查看大图


图片

图片

图片

图片

图片

图片

图片

图片

图片

图片

图片

图片

图片

图片

图片

图片

图片

图片

图片

图片

图片

图片

图片

图片

图片

图片

图片

图片

图片

图片

END


来源:国家标准委网站


例:电子天平

范围:本文件规定了电子天平的术语和定义、计量单位、基本参数、要求、试验方法、检验规则、标签、标记、

包装、运输和贮存。

本文件适用于以电磁力平衡式、电阻应变式、电感式、电容式等称重传感器为核心部件,检定分度值

不小于1mg 的电子天平(以下简称天平)的设计和制造。

本文件不话用干直空天平、热天平、谣控天平、自动天平,也不适用于贸易结算天平和按协议制造的

天平。